Introducing Pudgy AI Ecosystem
A suite of AI public goods for community members and builders.
TL;DR—Our new meme generator, Pudgy AI, has generated 3,000+ Pudgy memes to date. Currently in the official Pengu Telegram group.
Pudgy Penguins and PENGU token are much more than digital assets. They're a mainstay of cultural consciousness with 10B+ social impressions, a relentless community, and globally-recognized IP, all born out of the greatest CTO of all time.
After our public beta launch last week, we officially announce Pudgy AI, an ecosystem of tools for consumers and builders, fusing memes, data analysis, and the best AI technology has to offer. The five new tools:
- Pudgy Meme Generator
- Pudgy AGI
- Pudgy Banner Generator
- Pudgy Meme Showcase
- Pudgy AI API
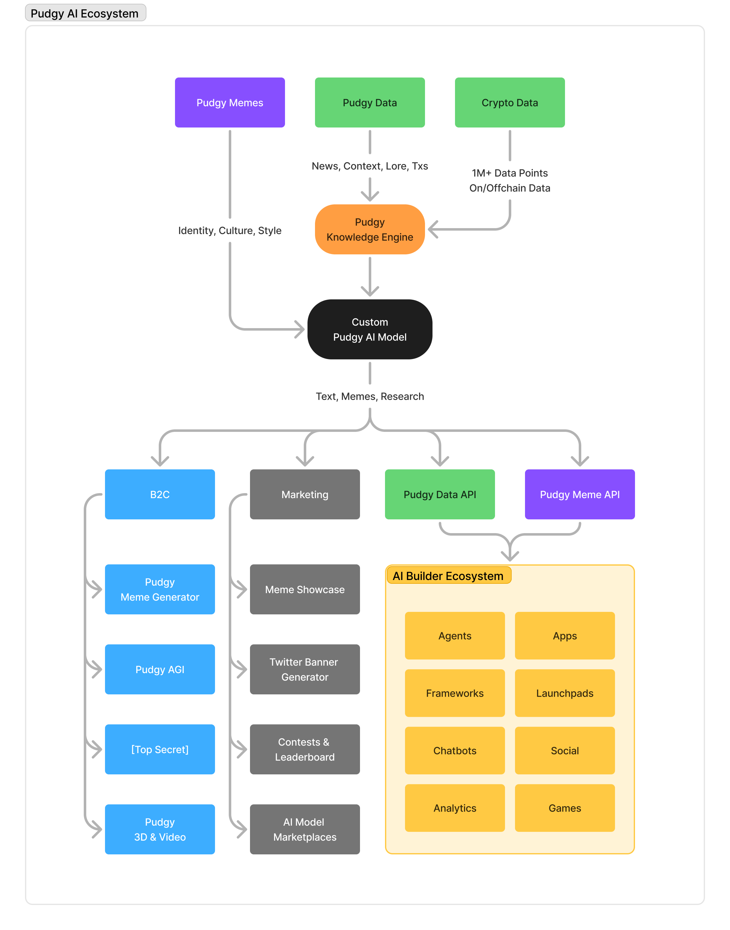
Ecosystem Overview
AIKEK brings NVIDIA-recognized infrastructure, 10+ years of AI expertise, and a mission to future-proof AI for the Huddle and scale its culture in new ways. In this memetic arms race where attention is the ultimate weapon, AI is the new frontier.

To extend Luca's axiom: Those who control the AI, control the memes of production, and those who control the memes of production control the world.
Beneath the iceberg is a self-perpetuating AI ecosystem, where memes breathe data, real-time data fuels memes, and the Pudgy Penguins community seizes the memes of production in one unified engine.
Pudgy memes, news, and onchain data all converge into one Pudgy AI model, powering text, memes, and research across bots, agents, applications, social feeds, games, and virtually any front end.

1) Pudgy Meme Generator




Generate thousands of on-brand Pudgy Penguins memes, adapt to new metas and narratives on the fly, and dominate the timeline. What makes our Pudgy Meme Generator unique:
- Prompt Enhancer: Auto-enriches short inputs into ultra-detailed concepts. See example above.
- Real-Time Context: Pulls live Pudgy Penguins, Abstract, and news data to contextualize outputs.
- New Formats:
/imagesq(1:1),/imagev(vertical),/banner(X profile-ready).
Try the Pudgy AI Bot now on Telegram. V3 model and video coming soon.
2) Pudgy Research Copilot


What happens when you combine DeepSeek-style chain-of-thought reasoning with real-time Pudgy-related data, minus ChatGPT's crypto limitations?
Introducing the Pudgy Research Copilot. Ask anything and get answers blending onchain analysis, offchain news, and social sentiment, e.g. /ask why is $PENGU volume surging?
Currently in private beta and coming soon to Pudgy AI Bot on Telegram. This is only the beginning of a bigger roadmap, codenamed Pudgy AGI.
Phase 2: Pudgy AGI

Pudgy AGI is the autonomous intelligence layer of the Pudgy AI ecosystem synthesizing a vast web of 1M+ on/offchain data points. What makes it unique:
- Unbiased custom LLM free from Big Tech censorship
- Real-time, self-improving knowledge swarm, unlike ChatGPT's knowledge cutoff in late-2023
- Crypto-native data such as PENGU and Abstract news, social posts, token dynamics, onchain events and more
3) Twitter Banner Generator


Kawpuccio rocks his custom-gen banner of Shinto Tori gate.

Use the Pudgy Banner Generator to create custom banners for your X profile and other socials, on the fly, for any occasion.
- Great for personalized text, holidays, and upcoming crypto events
- All banners are 3:1 aspect ratio
- For assistance generating, chat with us in Pengu Army
Available now via /banner command in the Pudgy AI Bot on Telegram.
4) Pudgy Meme Showcase
All memes generated from the Pudgy Meme Generator are automatically uploaded to the Pudgy Meme Showcase Telegram channel, which serves as:
- A convenient meme repository
- Quality control
- A way to credit users
- Reinforcement learning from emoji reactions
We will also gamify the showcased memes by creating a leaderboard for the most meme gens and positive emoji reactions. The leaderboard may even be tied to future rewards.
Subscribe to the channel here to stay up to date.
5) Pudgy AI API

Pudgy Penguins builders—yes, the Pudgy Meme Generator and Research Copilot are available via API, codenamed Pudgy Meme API and Pudgy Knowledge API.
Whether you're building agents, chatbots, dashboards, or countless other use cases, these APIs are plug-and-play building blocks for your applications.
Builders can request API access by joining the Pudgy AI Lab and explaining your use case.
Developer Journey: Building Pudgy AI
Building AI-powered tools in crypto can be challenging—not just because AI tech undergoes paradigm shifts literally every month, but because the right culture is essential for long-term success.
Pudgy Penguins provided that: a trusted foundation, a real community, and a culture of collaboration that made building an advanced AI solution an easy decision.
Why We Chose Pudgy Penguins
From the very beginning, what set Pudgy apart was the people. Unlike other ecosystems, where builders often feel like outsiders, Pudgy’s leadership—especially Aaron and FoxyPenguin—went out of their way to welcome us into the fold.
They helped us get testers for our Pudgy AI v1 model in October 2024, provided feedback, and ensured that what we built stayed on-brand and aligned with the Pudgy community.
introducing Pudgy AI, a new #AI Meme Generator for a community that is a blue chip in a every sense of the word.
— Alphakek.AI (@alphakek_ai) October 27, 2024
>best IP in the game
>a true cult
>legit builders
they've gone from a CTO to one of the most recognizable mascots with consumer reach.
and we're proud to contribute… pic.twitter.com/eqgXJaupSo
The Pudgy community itself played a huge role. During Token 2049 Singapore, we met community members at the Abstract event who volunteered to contribute to the v1 model.
At Consensus Hong Kong, we attended Pudgy’s IRL events and got to know the builder community personally. While many projects lack meaningful real-world presence, Pudgy fostered a culture of inclusiveness and real people building together.
just wrapped up @consensus_hk 🇭🇰! some highlights and special thanks below.
— Alphakek.AI (@alphakek_ai) February 22, 2025
starting with @AaronTeng and @FoxyPenguinApe of @pudgypenguins for hosting us.
their hospitality and community building are unmatched ▼ pic.twitter.com/XvBtXF71KF
Pudgy AI: From v1 to v2
The journey from Pudgy AI v1 to v2 was a massive leap. Early outputs from Pudgy AI v1—such as memes for Chinese New Year, Christmas, and Halloween—helped us refine the model.
By v2, we made a major upgrade to our base model and expanded the dataset. The feedback from the community was overwhelmingly positive, and power users like Bee Bee, Ross Stephenson, and Pudgy Oceania provided great content opportunities.


v1 model examples



early v2 model examples
Brisbane, the huddle is coming !
— Pudgy Oceania 🐧 (@pudgyoceania) January 29, 2025
For part 3 of our great aussie roadshow we're heading up to the sunshine state ☀️
13 February 2025 🐧🐧
Save the date and join our luma now: https://t.co/D4kvyOEV5T pic.twitter.com/KenOpHZHvU
What’s Next? Pudgy AI v3 & Beyond
The upcoming Pudgy AI v3 model is one of our most exciting updates yet. V3 will allow for greater artistic flexibility, enhanced control over specific accessories and traits (hair, clothing, glasses, etc.), and even higher-quality generations.
The long-term vision for Pudgy AI is to provide an AI ecosystem that allows Pudgy users and builders to leverage the best that AI has to offer. Pudgy Penguins is already a positive face of crypto. AI will only help solidify its position as the gateway to mainstream adoption.
About AIKEK
AIKEK is an AI lab building zeroslop AI infra for crypto agents, launchpads, frameworks, and more. On a mission to help users and builders find the next 100x, scale their memes, and leverage all AI has to offer.
Website | Telegram | GitBook | Discord | CoinGecko | CoinMarketCap